Saving the Bits Programme
This training was provided by Digital Preservation Project Staff at The National Library of Wales in June 2021. These resources are still available for reference, however the content will not be updated.
The aim of these sessions was to exchange knowledge and practical experience in digital preservation to enable digital preservation actions to be undertaken within organisations, and ensure that the digital content is identified and safeguarded.
The sessions covered six topics:
- Introduction
- Setting the Scene
- Managing the transfer of digital content to the archive
- The technical appraisal of content
- Preservation and Storage
- Access
The training documents and supporting files are to download below.
Videos from the training are available here:
Downloads
- 1. Introduction - PresentationPDF (1MB)
- 1.1 Digital Preservation Coalition Rapid Assessment ModelPDF (274KB)
- 1.2 DPC RAM Worksheet with visualisationsVND.OPENXMLFORMATS-OFFICEDOCUMENT.SPREADSHEETML.SHEET (30KB)
- 1.3 Blank DPC RAM Worksheet with visualisationsVND.OPENXMLFORMATS-OFFICEDOCUMENT.SPREADSHEETML.SHEET (30KB)
- 1.4 NDSA Levels of PreservationPDF (207KB)
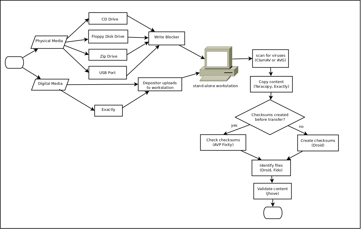
- 1.5 Workflow DiagramPNG (60KB)
- 2. Setting the Scene - PresentationPDF (1MB)
- 2.1 List of SoftwareVND.OPENXMLFORMATS-OFFICEDOCUMENT.WORDPROCESSINGML.DOCUMENT (8KB)
- 2.2 Audit TemplateVND.MS-EXCEL (34KB)
- 3 Managing transfer - PresentationVND.OPENXMLFORMATS-OFFICEDOCUMENT.PRESENTATIONML.PRESENTATION (1MB)
- 3.1 Guidance document for CreatorsMSWORD (47KB)
- 3.2 Guidance Depositors Digital RecordsMSWORD (63KB)
- 3.3 Digital Material Accession FormVND.OPENXMLFORMATS-OFFICEDOCUMENT.WORDPROCESSINGML.DOCUMENT (23KB)
- 3.4 Metadata Excel FileVND.OPENXMLFORMATS-OFFICEDOCUMENT.SPREADSHEETML.SHEET (18KB)
- 4. Managing the Content -PresentationVND.OPENXMLFORMATS-OFFICEDOCUMENT.PRESENTATIONML.PRESENTATION (132KB)
- 6. Access - PresentationVND.OPENXMLFORMATS-OFFICEDOCUMENT.PRESENTATIONML.PRESENTATION (1MB)